Instance Verification Kit (IVK)
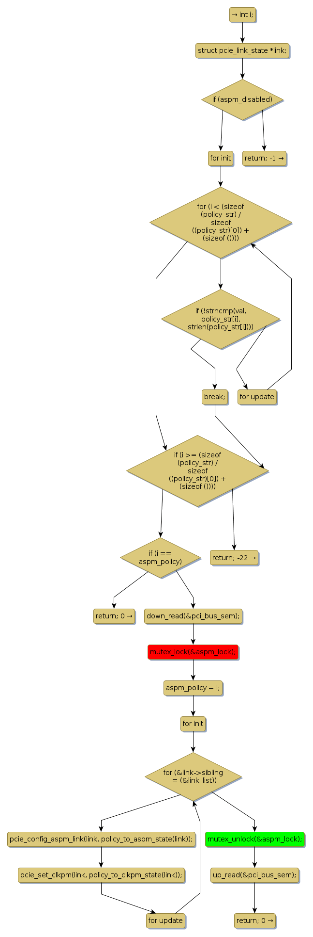
mutex lock @ [23530+23+/linux-3.19-rc1/drivers/pci/pcie/aspm.c]
Instance Signature: aspm_lock
|
The Matching Pair Graph:
|
|
Function Name
|
Control Flow Graph (CFG)
|
Events Flow Graph (EFG)
|
Source Correspondence
|
|
pcie_aspm_set_policy
|
|
|
[23158+20+/linux-3.19-rc1/drivers/pci/pcie/aspm.c]
|